您好,欢迎访问“广东糖心VLOG在线观看官网环境试验设备厂家”官方网站! CN EN

广东糖心VLOG在线观看官网环境试验设备科技有限公司广东糖心VLOG在线观看官网环境试验设备科技有限公司

138-2697-2340

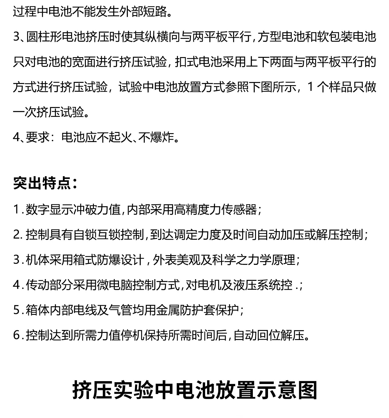
电池挤压试验机
产品概述
产品定位
电池挤压试验机适用于模拟各类电池在使用、运输、储存或处理家庭废物时,电池遭受挤压的情形。糖心VLOG在线观看官网电池挤压试验机满足GB31241-2014标准中关于电池挤压试验要求。
全国咨询服务热线: 0769-2221-0691 / 138-2697-2340
基础参数
驱动方式:液压驱动
力值范围:1~20kN
测力精度:0.1N
单位转换:kg, N, lb
挤压行程:200mm或300mm
力值显示:LCD显示
电池挤压头:标准挤压头,面积≥20cm2
挤压程度:挤压压力达到13±0.2kN, 保持1min
箱体材质:内箱不锈钢 ,外箱冷轧钢板喷塑处理
特点:箱体后侧设计有排风口,箱内装有照明灯
测试空间:W300xH300xD300mm
外形尺寸:W800xH1830xD700mm
重量:约220kg
电源:AC 380V,50Hz

产品详情

 DETAILS

网站地图